粵交綜運字〔2021〕303號
廣東省交通運輸廳關于
2021年第一批網絡平臺道路貨物運輸經營線上服務能力審核情況的通知
廣州、深圳、珠海、清遠市交通運輸局:
按照《廣東省交通運輸廳 國家稅務總局廣東省稅務局關于印發網絡平臺道路貨物運輸經營管理的實施細則的通知》(粵交〔2020〕2號)、《廣東省交通運輸廳 國家稅務總局廣東省稅務局關于深入貫徹落實網絡平臺道路貨物運輸經營管理實施細則的通知》(粵交運〔2020〕93號)以及《廣東省交通運輸廳關于進一步明確網絡平臺道路貨物運輸經營線上服務能力內部辦理工作流程的通知》(粵交綜運字〔2020〕118號)、《廣東省交通運輸廳關于加強數據安全監管促進網絡平臺道路貨運規范健康發展的通知》(粵交運〔2021〕546號)等文件確定的工作原則及步驟,廳通過平臺接入測試、材料審查、專家評審等方式開展了2021年第一批網絡平臺道路貨物運輸經營線上服務能力審核,現將審核結果進行公布,并將有關事項通知如下:
一、深圳市神駝科技有限公司等5家企業(名單見附件1)平臺符合線上服務能力有關要求。請相關地市交通運輸局在收到廳出具《具備線上服務能力要求通知書》后,督促指導具體受理的縣(區)交通運輸主管部門,按規定辦理許可等相應手續,并會同有關部門加強聯合監管,確保生產安全、數據安全與網絡安全,期間發現該企業存在與申報材料不符、逾期180天(通知書發文之日起)尚未辦理許可手續等重大問題的,請及時報告相應上級部門。
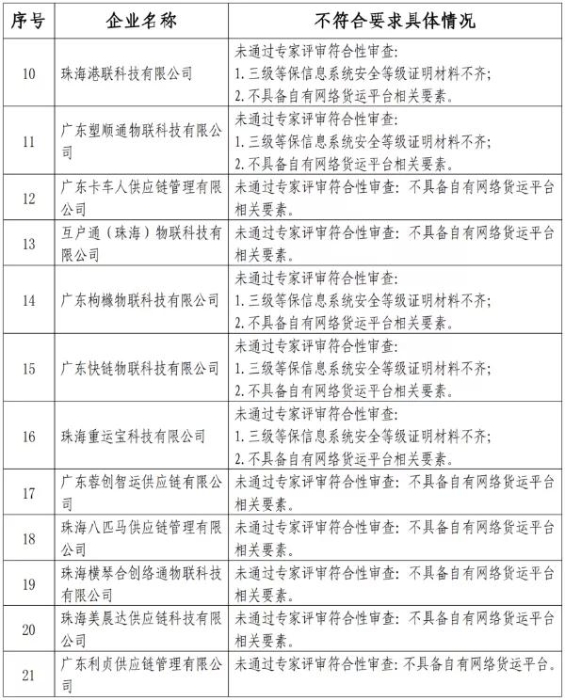
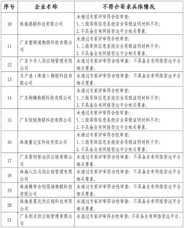
二、廣州快兔物流科技有限公司等24家企業(名單見附件2)平臺因未通過信息接入測試或專家評審,以及主動申請延后審核等原因,暫不符合線上服務能力有關要求。其中:
(一)廣州謙壽信息科技有限公司、廣州萬鏈信息科技有限公司、廣州市安發網絡科技有限公司、廣州糧運益科技有限公司4家事先申請延后審核的企業,可書面提出申請參加下一批次專家評審。
(二)其他未通過接入測試或專家評審的企業,請相關市交通運輸局盡快向其通報審核結果與具體意見,便于其參考借鑒后進一步優化功能、完善資料等。該類企業再次提出申請的,應按規定流程重新辦理,并在重新申報的材料中對優化升級調整等情況予以書面專題說明,受理單位認真核實確有優化升級后方予受理,避免出現重復申請、重復評審等現象,確保有關工作的公平、公正。
廣東省交通運輸廳
2021年10月13日
最新政策
- 交通運輸部辦公廳 公安部辦公廳 財政部辦公廳 商務部辦公廳關于進一步做好老舊營運貨車報廢更新工作的通知
- 交通運輸部辦公廳關于印發《農村客貨郵運營服務指南(試行)》的通知
- 交通運輸部辦公廳關于全面推廣應用道路運輸電子證照的通知
- 中共中央 國務院關于加快經濟社會發展全面綠色轉型的意見
- 交通運輸部 財政部關于實施老舊營運貨車報廢更新的通知
- 北京市交通委員會印發《北京市加快國四排放標準營運柴油貨車淘汰促進更新輕型新能源貨車方案(2024-2025年)》的通知
- 中國人民銀行 金融監管總局 中國證監會 國家外匯局 天津市人民政府關于金融支持天津高質量發展的意見
- 國家發展改革委 財政部印發 《關于加力支持大規模設備更新和消費品以舊換新的若干措施》的通知




