一、企業簡介
山東鼎軟天下信息技術有限公司于2015年成立于山東省濟南市,注冊資金300萬,集物流與供應鏈管理咨詢、物流軟件定制開發、系統集成等主營業務為一體,致力于為物流行業提供最專業、最前沿的儲運配一站式信息技術解決方案,成為物流行業的智慧管家。公司主營產品有i-TMS運輸管理系統、i-WMS倉儲管理系統、i-DMS市內配送管理系統及其他配套物流信息化需求的信息系統解決方案。公司現已有softding、鼎呱呱等注冊商標。
鼎軟天下現有員工30余人,其中,本科及以上學歷占比超過50%,員工均來自國內知名高等院校,所學專業為計算機管理科學與工程、軟件技術等相關專業。另有知名高校博士生導師作為技術指導進行員工帶教,員工專業化和規范化水平較高。
秉承“致力于持續提升物流行業信息化水平”的企業使命,“成就員工自我,讓物流人快樂工作”的企業愿景,鼎軟天下,期待您的持續關注!
二、應用背景
(一)倉運配一體化的時代趨勢
倉、運、配是分割的,客戶不得不面對物流鏈條上的每一家企業,其實客戶更希望只和一家企業對接。客戶至上,這種需求會推動倉運配一體化的時代趨勢。從流程服務的趨勢來看,未來倉儲企業、運輸企業、配送企業之間的合作會越來越緊密。因為有兩方面利益趨動:一是從客戶角度來說,客戶希望只對一家物流企業,而不希望面對流程中的每一家物流企業,這就要求有人把倉、運、配整合起來,提供一體化的服務,這就是客戶價值。二是流程整合中有優化的空間,對服務商也是有價值的。但是并不是意味著將來所有的企業都來做倉運配一體化,更不是唯一的趨勢。未來無論是做倉運配一體化的企業,還是只做運輸的企業,或是只做倉儲的企業,都有無窮的市場空間,只是直接面對客戶的服務越來越多的是要求整合的服務。
(二)物流信息化的時代趨勢
物流信息化作為“互聯網+物流”實現的基礎,主要是通過利用現代信息技術,圍繞物流全過程進行信息采集、分類、傳遞、匯總、共享、跟蹤、查詢等,實現供應鏈上各方的有效協調和無縫鏈接,構造出高效率、高速度、低成本的物流供應鏈。當前中國物流信息化發展主要有以下幾方面特點:
(1)物流信息化建設加快
2015年,大部分企業有信息化方面的投資,其中超過三分之一的企業信息化投資率超過10%。企業進行物流信息化投資的方向,一方面是構建內部信息系統,支撐物流系統的高效運轉;另一方面則是越來越重視物聯網、大數據、云計算等新技術作為物流信息化手段的投資。
(2)物流信息化新技術得到較快推廣
目前,條形碼、電子標簽、電子單證等物流信息技術得到基本應用。《監測報告》顯示:條形碼使用率達到65.71%,電子標簽使用率達到42.34%,電子單證使用率達到51.37%,使用率均實現同比增長;WMS、TMS、ERP、CRM、SCM、車輛追蹤等物流軟件也得到普及應用,使用率為10%~20%。
值得關注的是,在新一輪科技革命孕育期,特別是在“互聯網+”的時代背景下,物聯網、云計算、大數據等新興技術在物流領域得到推廣應用,并發揮了積極作用。中國物流與采購聯合會會長何黎明在談到這些新技術的應用時表示,嵌入物聯網技術的物流設施設備快速發展,車聯網技術從傳統的車輛定位向車隊管理、車輛維修、智能調度、金融服務延伸;云計算服務為廣大中小企業信息化建設帶來利好;大數據分析幫助快遞企業投資運力需求,緩解了“雙11”等高峰時期的“爆倉”問題。
(3)物流信息化應用效果顯著
近年來,貨物跟蹤定位、無線射頻識別、電子數據交換、可視化技術、移動信息服務、智能交通和位置服務等先進信息技術在物流行業應用效果明顯。監測報告顯示,物流企業信息化應用KPI(關鍵績效指標)表現突出,平均訂單(運單)準時率達到93.48%,其中80%的企業訂單準時率超過90%;88.86%的企業實現了對自有車輛的追蹤,其中近80%的企業實現自有車輛的全部追蹤監控;88.94%的企業實現了全過程透明可視化,其中46.27%的企業全過程透明可視能力達到100%。物流信息化的良好應用效果又為新技術的推廣應用提供了重要支撐。
三、 倉運配一體化云平臺設計思路
(一)倉運配一體化云平臺解決的問題
1、倉儲管理面臨的問題
.png)
2、運輸管理面臨的問題
.png)
3、配送管理面臨的問題
.png)
(二)倉運配一體化云平臺潛在價值
1、客戶價值
客戶傾向于采購倉運配一體的物流合作商
2、行業價值
物流體系中無標準化的倉運配系列產品
3、內部價值
(1)提升配送給企業在城配領域的市場競爭能力、城配網絡的織網能力、運輸資源的掌控能力;
(2)全渠道、新零售時代下,核心首先是如何讓供應鏈變得更有效率,因此,共享的供應鏈平臺一定會出現,供應鏈將趨于整合化和專業化,通過更加集約化、共享化的網絡提升效率,未來發展空間很大。
(三)倉運配一體化云平臺整體思路
1、服務對象
三方物流、運輸公司、倉儲中心、配送中心
2、配合對象
品牌商、供應商、司機、終端客戶
3、發展模式
.png)
4、分工定位
.png)
(四)產品服務
1、提供與上下游系統無縫對接,實現數據自動化接收、反饋;
2、實現倉庫精確化管理,實現入庫精確、管理嚴格、出庫準確;
3、可借助硬件設備,提升揀貨效率,如:PDA手持終端、PTL電子標簽揀貨;
4、訂單合并運單,實現有效的裝車配載,線路規劃;
5、建立車源信息庫,實現車輛管理、車輛狀態查看。可進行擴 展,實現車輛競價;
6、車輛在途跟蹤,實現軌跡回放,車輛定位。可借助:GPS定位,安裝車載終端等方式;
7、實現回單管理,供應商結算、中轉公司結算、司機結算、利潤統計。
四、鼎呱呱倉運配一體化云平臺簡介
(一)平臺架構
.png)
(二)總體設計
.png)
(三)倉儲管理系統
.png)
1、總體流程
.png)
2、入庫流程
(1)流程圖
.png)
(2)關鍵點
? 系統接收入庫單的方式:接口、手工、excel;
? 到貨預約功能可配置性;
? 驗貨過程中出現短少,只需要在系統中錄入實收數量;
? PDA提示庫位僅作為參考,實際入庫庫位為PDA掃描庫位,參考庫位與掃描庫位不符,系統需要進行提示;
? 倉庫完成入庫操作后,紙單操作需要系統操作員需要在WMS系統收貨上架功能中進行入庫確認,PDA操作完成儲位掃描更新系統庫存。
(3)流程說明
.png)
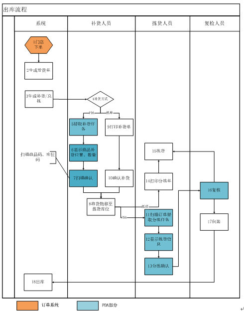
3、出庫流程
(1)流程圖
.png)
(2)關鍵點
? 出庫方式:PDA揀貨、紙單揀貨;
? 門店在訂單系統中下單,根據訂單自動生成出庫單;
? 出庫流程包括:PDA出庫、紙單出庫;
? 出庫規則:先進先出。
(3)流程說明
|
節點 |
節點名稱 |
描述 |
|
1 |
門店下單 |
門店通過訂單系統進行下單 |
|
2 |
下載出庫單 |
通過接口下載出庫單。 |
|
3 |
生成補貨 |
根據訂單生成補貨任務。 |
|
4 |
補貨方式 |
補貨方式:紙單、PDA |
|
5 |
提取補貨任務 |
提取補貨任務,根據PDA指示進行補貨。 |
|
6 |
顯示商品補貨位置、數量 |
PDA顯示商品補貨的庫位及補貨數量,可修改補貨數量。 |
|
7 |
掃描確認 |
掃描商品碼、流水碼、庫位碼進行確認。 |
|
8 |
打印補貨單 |
打印補貨單,在補貨單上輸入實際補貨數量。 |
|
9 |
確認補貨 |
修改補貨單,確認補貨。 |
|
10 |
將貨物移至揀貨區 |
將貨物移至揀貨區。 |
|
11 |
掃描訂單提取分揀任務 |
掃描訂單提取分揀任務 |
|
12 |
顯示揀貨信息 |
顯示揀貨信息包括:唯一嗎、商品名稱、庫位、分揀筐碼、揀貨數量。 |
|
13 |
分揀確認 |
掃描庫位進行分揀確認。 |
|
14 |
打印分揀單 |
系統打印分揀單。 |
|
15 |
分揀 |
根據分揀單進行揀貨 |
|
16 |
復核 |
復核 |
|
17 |
包裝 |
包裝 |
|
18 |
出庫 |
出庫結束 |
(四)運輸管理系統
1、用戶群
云TMS是針對中小型物流公司開發的運輸管理平臺,結合物流公司的業務現狀,其用戶群可分為以下三類:
承運人:中小型專線物流公司
發貨方:其他物流公司、發貨人
收貨方:其他物流公司、收貨人
2、業務流程圖
.png)
圖 1 專線物流公司業務流程圖
3、涵蓋功能范圍
云TMS是一款專門為中小型專線物流公司提供運輸管理服務的免費產品,滿足其基本的業務需求與結算功能,具體參見第3章產品功能框圖。
4、產品功能架構
(1)平臺架構
.png)
(2)功能框圖
.png)
(五)配送管理系統
1、項目流程分析
根據前期業務的了解,繪制現有業務流程圖(流程說明),并對部分環節的問題進行梳理:
.jpg)
2、流程說明
(1)運輸部人員取單;
(2)運輸部人員進行訂單打印;
(3)開單人員根據將相同客戶的訂單開一張托運單;
(4)調度聯系車輛及司機,司機進行取單;
(5)司機將訂單交于倉庫;
(6)倉庫打印兩聯訂單;
(7)倉庫打印揀貨單進行揀貨;
(8)裝車、車輛配送、到達、簽收;
(9)回單人員接收回單;
(10)回單管理人員進行費用核銷;
(11)核算人員進行收入、支出、利潤統計;
(12)核算人員將財務信息上報集團財務。
3、問題梳理
(1)物流部、運輸、倉庫都要進行單據打印,浪費紙張、降低工作效率。
(2)根據目前的業務情況,由于司機先取單,倉庫再揀貨,然后裝車,會造成一下幾種情況:
? 司機等待打單、等待裝車時間過長;
? 車輛排隊、堵塞;
? 運輸部門工作飽和,作業效率降低;
? 業務人員工作時間不均;
? 回單人員通過excel管理回單,容易混亂;
? 車輛價格不穩定;
? 核算人員通過excel的方式進行費用核算,降低工作效率。
4、解決方案
.png)
5、業務流程
(1)運輸流程
.jpg)
流程介紹:
? 每個項目部可以通過固定運單格式的excel導入配送管理系統中生成訂單明細;
? 倉庫根據訂單信息生成波次揀貨信息;
? 揀貨完畢后,包裝、復將貨物放置待發區域;
? 運輸部根據客戶訂單信息進行開單,配送管理系統自動生成托運單,生成托運單;
? 篩選出當天所有項目部出庫單發貨單相同的出庫單完成貨物集拼;
? 調度人員在調度管理中查看訂單信息,系統根據終到位置自動排序,生成承運協議(調度人員錄入運費信息不能超過線路設置的運費額度);
? 調度人員發布競價信息;
? 司機通過APP端進行運費競價;
? 調度人員根據競價信息篩選配送車輛,確認車輛;
? 司機取貨,進行裝卸、出庫;
? 配送目的地,客戶完成簽收,可通過APP進行簽收,也可以通過回訪信息實現PC端簽收;
? 司機回程,將回單交于回單管理人員;
? 回單人員進行回單處理;
? 核銷人員對運費、裝卸費等費用進行核銷,核銷后產生支出費用;
? 核算人員計算收入;
? 系統統計利潤;
? 將收入、支出、利潤表上報財務。
(2)回單流程
.jpg)
流程說明:
? 運單簽收后產生回單;
? 回單由司機帶回;
? 如果經過中轉公司,中轉公司接收,中轉公司將回單交于回單管理人員;
? 否則司機直接將回單交于回單管理人員;
? 如果回單沒有問題,回單人員記錄后交于物流部;
? 如果會存在異常回單;
? 需要在系統中進行異常回單的記錄;
? 回單處理;
? 回單異常處理完畢后,交于物流部。
(3)財務流程
.jpg)
流程說明:
? 訂單完成運輸可以對收入和支出進行核算并統計出利潤;
? 收入核算通過體積、重量進行核算,最終產生收入報表;
? 支出費用主要包括:運費、裝卸費、其他費等,根據司機和中轉公司的不同,可進行月結、每次結等;
? 通過費用結算功能查詢出客戶結算費用,進行打款;
? 核銷人員進行核銷,核算人員進行核算,統計出利潤,最后上報財務。
6、功能框圖
.jpg)
四、 效益分析
(一)整合資源,提升了物流企業倉運配一體化的軟實力
1、通過運輸系統整合平臺車輛、貨物資源,提高車輛裝載率和貨物到達的及時性;
2、通過信息化手段,提高物流企業的倉運配一體化水平,規范企業內部管理,提高客戶的滿意度。
(二)降低物流企業的運營成本
1、運作成本:企業的人力成本、車輛成本、管理成本都有較大幅度的降低;
2、信息系統的使用成本:將多套系統的多個功能融合在一套平臺里,企業的信息化成本得到極大降低。
(三)提高物流企業運作效率
1、倉庫管理效率:使用信息系統代替手工記賬、操作、分揀,排除人員因素導致的倉庫管理事務,極大提高了庫存周轉的準確性,倉庫管理效率也會得到極大提升;
2、運輸管理效率:通過信息系統全程記錄跟蹤車輛在途狀態,并進行系統進行訂單調整、回單返回等業務操作,財務對賬工作也更為輕松簡便。
3、配送管理系統:最后一公里車輛管控更有效,司機管理更規范,客戶簽收更真實,回單返回更及時。
(四)客戶滿意度得到極大提高
出入庫管理更規范,錯發、漏發風險極大降低;運輸過程全程記錄,異常問題處理及時;終端配送全程可跟蹤,確認簽收可管控,這些便利性帶來了終端客戶的滿意度得到極大提升。
最新案例
